7:00 – 5:30 ASRC NASA
- Ping Shimei – Tuesday at 4:00
- Ping Don – Wednesday at 4:00
- Hammerhead – print shipping label. Use Karoo box on bookshelf
- Antibubbles is coming along really well. If Saturday is really going to be a rainy day, maybe get started on the PHP story code? Note: Check in the html source how pictures are referenced
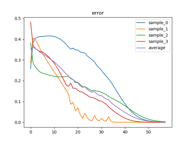
- Try changing the error chart so that each sample is a seperate line (along with the average?) Done. I like this a lot!

- Walk through SimpleLayer in the order that it’s used
- Creation
- Training
- Learning
- Graphing
- Beat on the prediction plumbing with Aaron. The parts that collect the error and produce a forecast are there, but not working right?
